株式会社GENDAのプレスリリース
株式会社GENDA(本社:東京都港区、代表取締役社長CEO:片岡 尚、以下「当社」)は、北米における経営体制強化を目的として、組織再編を行うことをお知らせいたします。

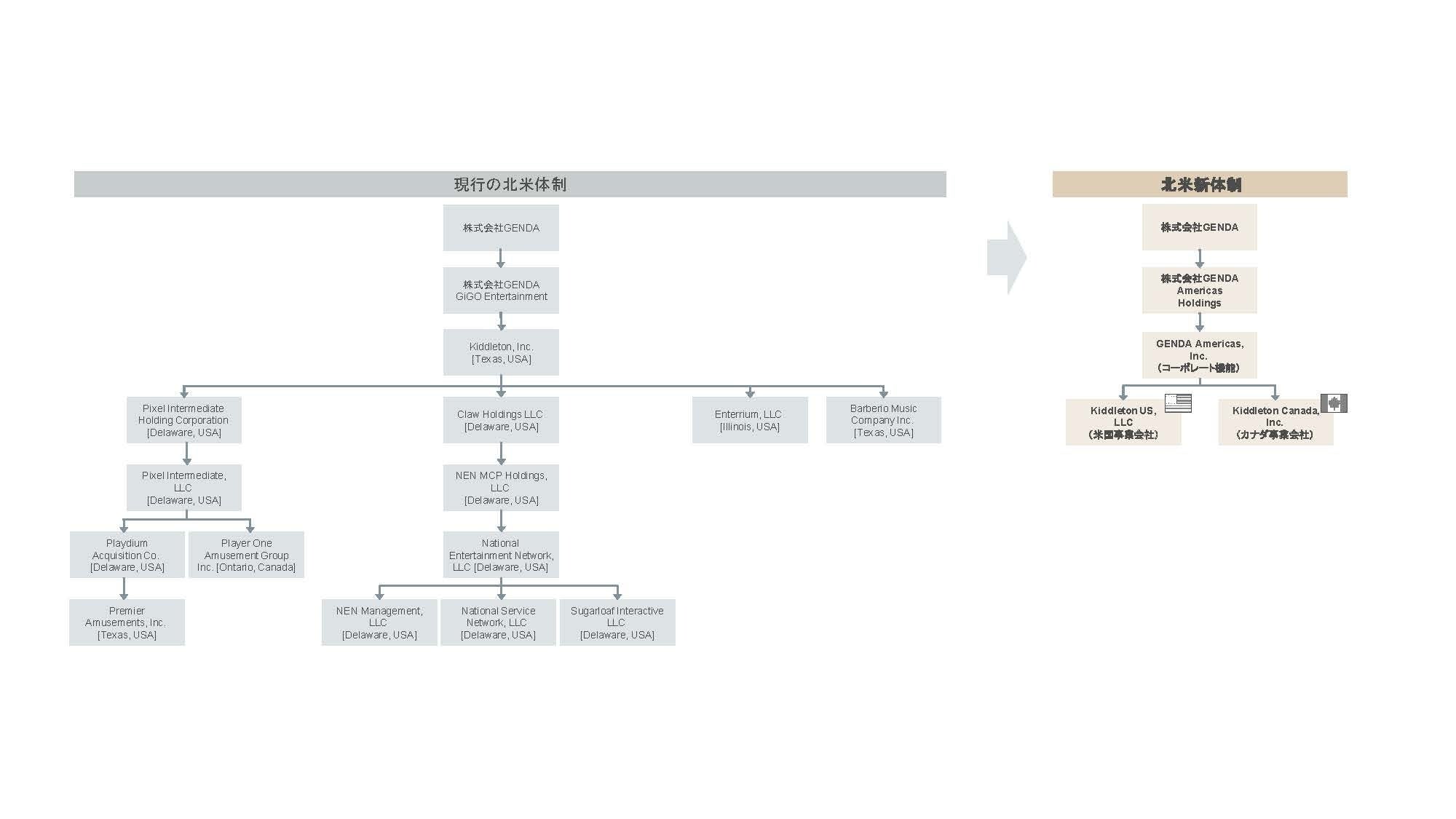
北米における新体制において、グループ各社に共通するコーポレート機能をGENDA Americas, Inc.に集約すると共に、米国での事業統括をKiddleton US, LLCへ、カナダでの事業統括をKiddleton Canada, Inc.へ統合いたします。この再編により、組織体制の最適化を実現すると同時に、営業活動における提案力の強化や意思決定の迅速化を図り、事業運営全体の効率化と競争力の向上を目指します。各社のノウハウを迅速かつ横断的に共有することで、当社が北米で展開している12,000箇所以上のミニロケ(主に30台以下のゲーム機を設置するゲームコーナー)の改善施策を加速度的に進め、ミニロケを日本と北米を繋げるプラットフォームとして益々成長させてまいります。
今後とも当社グループは「世界中の人々の人生をより楽しく」というAspirationの実現のため、多様なエンターテイメント体験をお届けしてまいります。
■GENDA北米事業の新たな組織体制

PDFのダウンロードはこちらから
d48400-210-8163654c4160cfbd8f29cc9ed5f19970.pdf
■適時開示も合わせてご確認ください。
当社北米子会社の組織再編(商号変更・子会社の設立)に関するお知らせ
https://ssl4.eir-parts.net/doc/9166/tdnet/2768343/00.pdf
■GENDA Americas会社概要
会社名:GENDA Americas, Inc.
代表者:President&CEO Atsushi Iyoda
設 立:2019年7月(2026年3月1日付でKiddleton, Inc.より社名変更)
所在地:GENDA Americas: 15305 Dallas Parkway 12th Floor, Addison, TX 75001
■Kiddleton US, LLC会社概要
会社名:Kiddleton US, LLC
代表者:Chairman&President Atsushi Iyoda
設 立:1995年8月(2026年3月1日付でNational Entertainment Network, LLCより社名変更)
所在地:246 S Taylor Ave Suite 200, Louisville, CO 80027
■Kiddleton Canada, Inc.会社概要
会社名:Kiddleton Canada, Inc.
代表者:Chairman&President Atsushi Iyoda
設 立:1975年(2026年3月1日付でPlayer One Amusement Group Inc.より社名変更)
所在地:6420 Viscount Road, Mississauga, Ontario L4V 1H3
■GENDA会社概要
「世界中の人々の人生をより楽しく」
GENDAは、このAspirationの実現のため、グローバルにエンターテイメントのネットワークを構築し、世の中に流通する「楽しさの総量」を増やすことを目指すエンターテイメント企業です。
アミューズメント、カラオケ、ライフスタイル、ツーリズム、フード&ビバレッジ、キャラクター・マーチャンダイジング、コンテンツ&プロモーション(映画や体験型コンテンツ等)などエンターテイメントにおいて幅広く事業を展開しています。国内外で「GiGO」等のアミューズメント施設やカラオケチェーン店「カラオケBanBan」、フォトスタジオ「スタジオキャラット」等を合わせて約1,100店舗、ミニロケを約13,000箇所運営しています。日本、米国、カナダ、英国、アイルランド、オラン
ダ、中国大陸、香港、台湾、シンガポール、ベトナム等の地域において事業展開しております。
会社名:株式会社GENDA
代表者:代表取締役社長CEO 片岡 尚
設立:2018年5月
所在地:東京都港区東新橋一丁目9番1号 東京汐留ビルディング 6F
Webサイト:https://genda.jp
GENDA IRページ: https://genda.jp/ir

